白驹过隙,时光荏苒
莘莘学子驻足今朝
怀揣梦想,承载期许
又将踏上崭新的征程
立志做有情怀、有担当、有幸福感的
新时代弄潮儿
我校2020届优秀大学毕业生评选
暨优秀大学毕业生先进典型人物事迹推荐工作
快来看看评选细则吧!
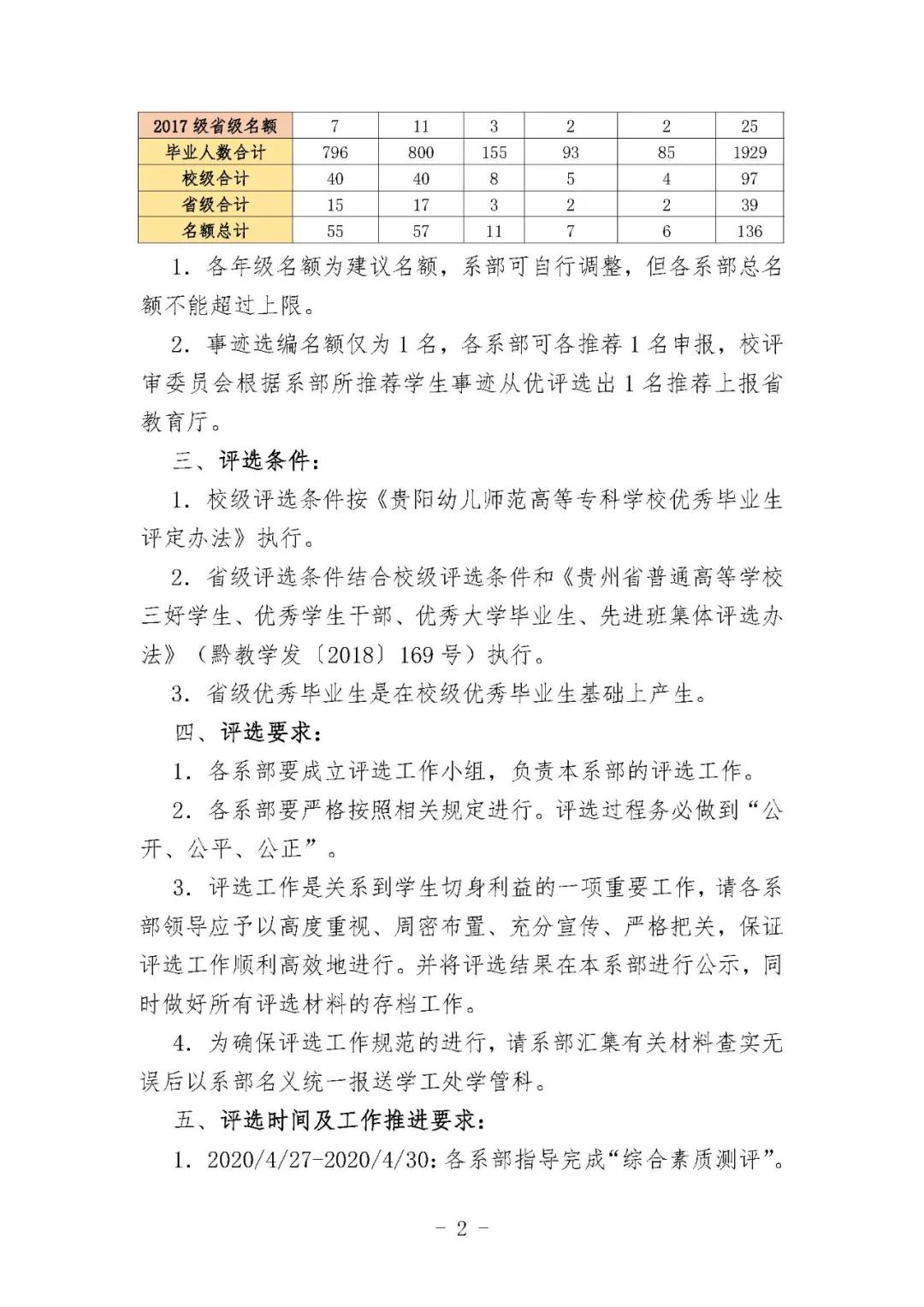
为集中展现毕业生的精神风貌,充分发挥先进典型的示范引领作用,进一步激励和引导广大青年学生坚定理想信念、勤奋刻苦学习、提升素质、奋发成长,在校园内倡导争先创优的良好风尚。根据贵州省教育厅文件精神,并结合《贵阳幼儿师范高等专科学校优秀毕业生评定办法》的规定,经学校研究,决定在2020届毕业生中组织开展省级、校级优秀大学毕业生评选和省级优秀大学毕业生先进典型人物事迹推荐工作,现将有关事项知如下:



